作物基因表达精准预测工具助力小麦智能育种

  • 农业快讯   2025-11-03 09:18   阅读 : 2869 发布者 : root
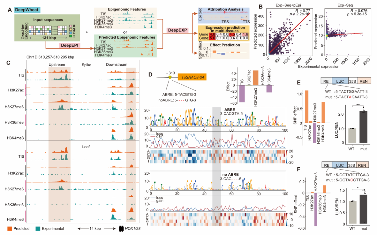
  •        近日,中国农业科学院作物科学研究所小麦基因资源发掘与利用创新团队,成功开发一款深度学习框架DeepWheat,可实现跨组织、跨品种的基因表达精准预测,为作物智能设计育种提供了全新的预测工具。相关研究成果发表在《基因组生物学(Genome Biology)》上。

           小麦作为基因组庞大、冗余度高的复杂作物,其基因表达具有明显的组织和发育阶段特异性,而准确预测并评估小麦不同组织和品种中基因组变异对基因表达和调控活性的影响,可为小麦智能设计育种和解析重要农艺性状的形成提供新路径。

           研究团队通过对小麦多个组织和时期的表观组和转录组数据整合,构建了两个互补的核心模型,并开发出一款由双模型协同组成的深度学习框架——DeepWheat。该工具可有效识别关键调控元件变异对不同组织基因表达和调控元件影响的差异效应,最终在小麦中实现组织特异性基因表达的高精度预测,同时也可在拟南芥、水稻和玉米等作物中应用。该学习框架的研发为小麦智能育种提供了有力工具和可落地的人工智能解决方案。

           该研究得到国家重点研发计划、国家自然科学基金和中国农业科学院科技创新工程等项目的资助。

           原文链接:https://doi.org/10.1186/s13059-025-03809-x


    来源: 中国农业科学院作物科学研究所

    最新资讯
    热门资讯